Autor/a
Julia Reiriz Palacios
Doctora en Medicina
+

Glàndula tiroide. Hormones
pP@)

La glàndula tiroide pesa entre 10 g i 20 g . Està localitzada immediatament per sota de la laringe i a tots dos costats i per davant de la tràquea. Té dos lòbuls que estan connectats entre ells per una massa de teixit tiroïdal anomenat istme i està molt vascularitzada.

 

Secreta dues hormones que contenen iode, la tiroxina (T4) i la triiodotironina (T3), i una hormona que no conté iode i que participa en el metabolisme del calci, la calcitonina (aquesta última hormona s’explica amb el metabolisme del calci).

p Llegir més...

Hormones tiroïdals T3 i T4
pP@)

Síntesi i emmagatzematge

Les hormones tiroïdals són les úniques hormones de l’organisme que contenen iode; per tant, per fabricar quantitats normals d’hormones tiroïdals T3 i T4 cal ingerir aproximadament 1 mg de iode per setmana. En la formació d’hormones tiroïdals es distingeixen diverses etapes:

 

Primera etapa: captació de iodurs. El iode procedent dels aliments i de l’aigua de beguda és absorbit per l’intestí prim com a iodur inorgànic (I-). Aquest iode és transportat des de la sang capil·lar a l’interior de les cèl·lules de la glàndula tiroide. L’energia necessària per a la captació de iodur està estimulada per l’hormona adenohipofítica TSH.

 

Segona etapa: oxidació dels ions iodur. Els ions iodurs carregats negativament no poden unir-se als aminoàcids tirosina per donar lloc a les hormones T3 i T4. A mesura que els iodurs s’oxiden, el iode lliure passa a l’interior de la cavitat del fol·licle perquè pugui produir-se la iodació de la tiroglobulina.

 

Tercera etapa: síntesi de la tiroglobulina. Una vegada formada la tiroglobulina, és empaquetada en vesícules secretores. 

 

Quarta etapa: iodació de la tiroglobulina. Després de la iodació, se sintetitzen les hormones actives, la triiodotironina (T3) i la tiroxina (T4), de manera que la quantitat emmagatzemada pot cobrir les necessitats del cos per un període superior a tres mesos.


Secreció i transport

En el moment en què cal alliberar o secretar hormones tiroïdals a la sang, les cèl·lules fol·liculars emeten pseudopodis a l’interior de la cavitat dels fol·licles.

 

Un 90% de l’hormona alliberada per la tiroide és tiroxina (T4) i un 10% és triiodotironina (T3). La T3 és més potent que la T4, però és present en el plasma en quantitats menors. Les hormones tiroïdals T3 i T4, unides a diverses proteïnes plasmàtiques, són transportades per la sang.

 

Efectes generals

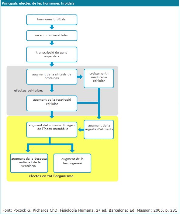
Les hormones tiroïdals són essencials per a la diferenciació i la maduració normals dels teixits fetals, particularment les de l’esquelet i el teixit nerviós. Són vitals per al creixement i el desenvolupament del cervell en la vida fetal i el període perinatal, de manera que, si no hi ha nivells adequats d’hormones tiroïdals en aquestes etapes, es produeix un retard mental sever que, si no es diagnostica i tracta ràpidament, és irreversible. Després del naixement, les hormones tiroïdals estimulen el creixement de l’os fins a la pubertat, així com l’ossificació i la maduració de les zones de creixement. En general, es pot considerar que les hormones tiroïdals són factors de creixement juntament amb la insulina i l’hormona del creixement (GH) perquè, fins i tot encara que els nivells de GH siguin normals, el creixement normal es deteriora en absència de T3 i T4.


Veure imatge: Principals efectes de les hormones tiroïdals

 

Efectes metabòlics

Efectes sobre les proteïnes: En concentracions normals, la T3 i la T4 estimulen la síntesi de proteïnes estructurals i funcionals específiques. La síntesi de proteïnes està disminuïda en persones amb hipotiroïdisme. Per contra, amb uns nivells elevats de T3 i T4, que s’associen amb hipertiroïdisme, hi ha una pèrdua de pes i debilitat muscular.

 

Efectes sobre els lípids: L’efecte global de la T3 i la T4 en el metabolisme dels greixos és una depleció dels dipòsits dels greixos corporals, amb una disminució de pes i una reducció dels nivells de colesterol i altres lípids en el plasma.

 

Efectes sobre els hidrats de carboni: La T3 i la T4 augmenten l’absorció intestinal de glucosa i la seva captació per les cèl·lules de l’organisme, i potencien d’una manera indirecta l’acció sobre els hidrats de carboni d’altres hormones, com ara la insulina i les catecolamines.

 

Efectes en la producció de calor i el consum d'oxigen

En la major part dels teixits, la T3 i la T4 augmenten la producció de calor i el consum d’oxigen. L’acció productora de calor és important per a la regulació de la temperatura corporal i l’adaptació a ambients freds, i es mesura mitjançant la taxa de metabolisme basal (TMB). Una TMB alta indica una glàndula tiroide excessivament activa, i indica el contrari en cas d’hipotiroïdisme.

Veure imatge: Principals efectes de les hormones tiroïdals

p Llegir més...

Secreció tiroïdal de la T3 i la T4. Regulació
pP@)

La regulació de la secreció de la glàndula tiroide es duu a terme a través de l'hipotàlem, que produeix i secreta l'hormona alliberadora de tirotropina (TRH), que actua damunt l'adenohipòfisi, que llavors produeix i secreta la tirotropina hipofítica (TSH). Aquesta, al seu torn, actua damunt la glàndula tiroide per incrementar la síntesi, l'emmagatzematge y la secreció de T3 i T4 fins que el ritme metabòlic torna a la normalitat. El control és per retroalimentació negativa (feedback negatiu), tant sobre l'hipotàlem com sobre l'adenohipòfisi.

 

Les condicions que incrementen la demanda, com el fred, la hipoglucèmia, l’altura, l’embaràs, etc., causen un increment de la secreció. Diverses reaccions emocionals poden alterar la secreció d’aquestes hormones per acció de l'hipotàlem.

p Llegir més...

50 Valoracions, valoració mitja 3,6 de 5.

12345
Guardant valoració... Guardant valoració...
Última modificació: 27/05/15 10:54h

Comentaris

Enviar un comentari

12345

Números i lletres minúscules.
Informació bàsica sobre protecció de dades en aplicació del RGPD
Responsable del tractament Col·legi Oficial d’Infermeres i Infermers de Barcelona. (+info web)
Finalitat tractament Gestió del contacte, consulta o sol·licitud. (+info web)
Legitimació Consentiment. (+info web)
Destinataris No es preveuen cessions. (+info web)
Drets Accés, rectificació, supressió, portabilitat, limitació i oposició. (+info web)
Contacte DPD dpd@coib.cat
Informació addicional Pots consultar la informació addicional i detallada sobre protecció de dades a la web d’Infermera Virtual. www.infermeravirtual.com

Per poder enviar el formulari, has de llegir i acceptar la Política de Protecció de dades. Si no l’acceptes i no ens dones el teu consentiment per tractar les teves dades amb les finalitats descrites, no podem acceptar ni gestionar el servei web de consulta, contacte o sol·licitud.

  Atenció: El comentari serà revisat abans de ser publicat.